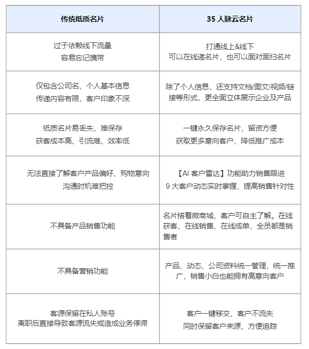
ΪʲôҪʹÓÃÔÆÃûƬ£¿35ÈËÂöÔÆÃûƬÊǵç×ÓÃûƬ£¬Í¨¹ý»¥ÁªÍø¼¼ÊõʵÏÖÔÆ¶Ë´æ´¢ºÍ¹²Ïí¡£ ¼¯³ÉÁËÉç½»ÃûƬ¡¢AI¿Í»§À×´ï¡¢»ñ¿ÍÊý¾Ý¹ÜÀíºÍ¸ßЧÍŶӹÜÀíµÈ¶àÏÄÜ£¬Ö¼ÔÚ°ïÖúÆóҵʵÏÖÓªÏú×Ô¶¯»¯ºÍÏúÊÛЧÂʵÄË«ÖØÌáÉý¡£ Ò»¡¢ÎªÊ²Ã´ÒªÊ¹ÓÃÔÆÃûƬ
¶þ¡¢ÔÆÃûƬ¿ÉÒÔͨ¹ýÒÔϹ¦ÄÜÀ´½â¾öÕâЩÎÊÌâ 1¡¢ÆóÒµÉç½»ÃûƬ ÓÃÃûƬ´ø¶¯ÆóÒµ²úÆ·´«²¥£¬»ñÈ¡¸ü¶à¿Í»§£¬ÓòúÆ·Ö±½Ó´«²¥£¬»ñÈ¡¸ü¶àÒâÏò¿Í»§£¬¿Í»§Áô×Ê·½±ã£¬ÊÖ»úºÅÂëÕæÊµÓÐЧ£¬Í¨¹ýÉç½»´«²¥ÁѱäÓªÏú£¬½µµÍÍÆ¹ã³É±¾ 2¡¢AI¿Í»§À×´ï ÏúÊÛÇáËɸú½ø£¬¿ìËÙÕÆÎÕ¿Í»§¶¯Ì¬£¬9´ó¿Í»§¶¯Ì¬ÊµÊ±ÕÆÎÕ£¬¼°Ê±·´À¡¿Í»§ÏûÏ¢£¬Á¢Ì廯¿Í»§»Ïñ£¬Ìá¸ßÏúÊÛÕë¶ÔÐÔ 3¡¢»ñ¿ÍÊý¾Ý ÎÞÐèÆóҵ΢ÐÅ£¬¼´Âò¼´Óã¬ÏúÊÛÀëÖ°£¬¿Í»§Ò»¼üÒÆ½»£¬¿Í»§²»Á÷ʧ£¬ÍŶÓÊý¾ÝһĿÁËÈ»£¬¹ÜÀí±äµÃÈç´Ë¼òµ¥ 4¡¢¸ßЧ¹ÜÀí С³ÌÐòÉÏÍê³ÉËùÓйÜÀí£¬ÎÞÐè¶îÍâºǫ́£¬²úÆ·¡¢¶¯Ì¬¡¢¹«Ë¾×ÊÁÏͳһ¹ÜÀí£¬Í³Ò»ÍÆ¹ã£¬¿Í»§×ʲú±£ÁôÍê³É£¬²»Á÷ʧ£¬½»½Ó¹¤×÷²»ÒÅ© ÆóÒµ³ÉÔ±¿ÉÒÔÔÚÒÑÓеIJúÆ·»ù´¡ÉÏ£¬ÉèÖÃ×Ô¼ºµÄÍÆ¼ö²úÆ·¡¢²úÆ·ÍÆ¼öÓï¡¢·¢²¼¸öÈ˶¯Ì¬µÈ¸öÐÔ»¯²Ù×÷¡£Õ¹Ê¾¸öÐÔµÄͬʱ£¬²»Ó°ÏìÆäËû³ÉÔ± 5¡¢Ò»È˶àÕÅÃûƬ Ò»¸ö¸öÌ壬¶à¸öÉí·Ý£¬Âú×ã¶àÑù»¯³¡¾° Ò»¸öÀϰ壬¶à¼Ò¹«Ë¾£¬Âú×ãÒµÎñÐèÒª
|
|||||
|
ÈôÎĵµÄÚÈݶÔÄúûÓаïÖú£¬²»Äܽâ¾öÎÊÌ⣿
Äú»¹¿ÉÒÔ
×ÉѯÔÚÏ߿ͷþ
»ò Ìá½»¹¤µ¥
»ò ËÑË÷³£¼ûÎÊÌâ
£¬ÎÒÃǽ«½ß³ÏΪÄú·þÎñ¡£
|
|||||
| >> Ïà¹ØÎÄÕ | |||||
¹Ø×¢ÎÒÃÇ
¹Ø×¢ÎÒÃÇ
×îж¯Ì¬
ÐÂÀË΢²©
½»Á÷»¥¶¯


